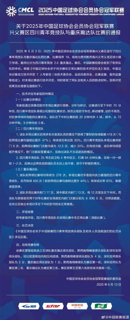
06月20日讯 中冠官方发布通报,6月3日中冠四川青年竞技 2:4 重庆瀚达的比赛中,经专家组评定,四川青年竞技队在该场比赛中非正常比赛(消极比赛)。
中国足协对四川青年竞技进行重罚:取消四川青年竞技2025中冠比赛资格和赛区名次,取消四川青年竞技参加未来2年中国足球协会赛事的资格,对四川青年竞技官员吴欣聪和阿尔贝托·加西亚·西科塔禁止进入球场12个月。
其中专家组对比赛的情况研判情况具体为:专家组通过录像回放对本场比赛进行观察、分析与研讨,比赛进行至下半时 70 分钟后,四川青年竞技队表现出松散的比赛状态,球员出现防守失位、移动缓慢、动作不规范对抗争夺球时消极的比赛状态。该队在下半时比赛的后 20 分钟内失 4 球。其中,从 72分钟开始,9分钟内失3球。

情况通报

罚单情况


足球录像
足球集锦
[进球视频]米兰2-0领先!恩昆库造点+点射,进球后经典吹气球庆祝
[进球视频]罗马0-1落后!埃克勒卡姆任意球击中人墙后吊入远角破门
[咪咕全场集锦]西甲-穆里奇传射达德尔破门 马洛卡4-1塞维利亚
[咪咕全场集锦]升第8!桑德兰3-0送伯恩利15轮不胜 迪亚拉梅开二度塔尔比世界波
[咪咕全场集锦]意甲-亚当斯制胜进球 都灵1-0小胜莱切
[咪咕全场集锦]法甲-诺亚·特耶·纳蒂破门制胜 里昂1-里尔各赛事十连胜
[咪咕全场集锦]9轮不胜!水晶宫1-1十人森林 怀特破门萨尔点射扳平 内科红点套餐
[咪咕全场集锦]跌宕起伏!曼联3-2富勒姆升第4 舍什科绝杀卡塞米罗传射B费2助攻
[咪咕全场集锦]英超-维拉0-1十人小蜜蜂 沙德直红瓦塔拉破门亚伯拉罕进球被吹
[咪咕全场集锦]意甲-阿哈诺染红帕斯补时失点 科莫0-0十人亚特兰大